検索はキーワードに基づいています。
例:「手順」
自然言語で検索しないでください
例:「新しいプロシージャを作成するにはどうすればよいですか?」
カーブフォールオフ
カーブフォールオフは、ユーザー定義のカーブに基づいて、ジオメトリに対するツールの効果を決定します。
カーブフォールオフの使用
カーブフォールオフを使用する前に、スケマティクビューポートで次の設定を行っていることを確認してください。
• 変更するジオメトリを含むメッシュ
• カーブを持つ1つ以上の個別のメッシュ
• デフォーマまたはメッシュ操作
注意: 回路図での作業の詳細については、 スケマティクビューポート。
このプロセスでは、カーブフォールオフを追加して接続し、そのグラデーションを編集して必要な結果を得る方法を説明します。
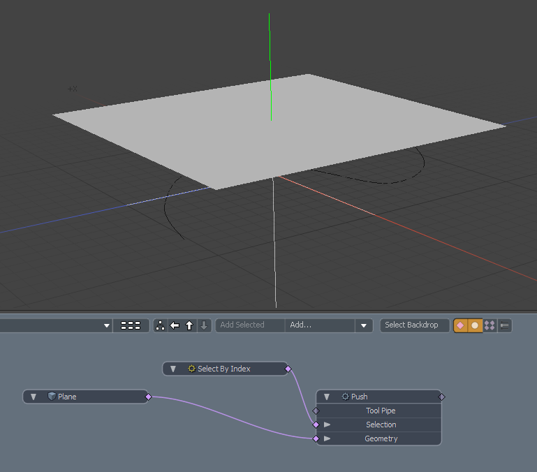
この例では、プッシュメッシュ操作が平面に適用されています。
| 1. | 回路図で、 Add...、次にMesh Operations > Tool Pipe > Falloffs 、 ダブルクリックCurve Falloff。 |
これにより、回路図にCurve Falloffノードが追加されます。
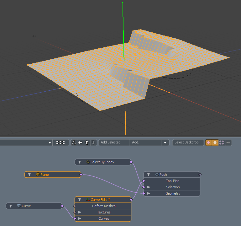
| 2. | カーブを含むメッシュをカーブフォールオフに接続しますCurveチャネル、および接続Curve Falloff変形ツールのノードFalloffまたはTool Pipeどちらが存在するかに応じて、チャネル。 |
ジオメトリに対するツールの効果は、カーブに沿って減衰します。
| 3. | 曲線に沿った重みの決定に使用される勾配を指定するには、 Curve Falloffノード。 |
これにより、ツールのProperties右下のパネルのタブ。
ここでは、長さまたは距離に応じて減衰の強さを編集できます。
| 4. | 下のグラデーションを編集Falloff Along Lengthカーブに沿って減衰の強さを変更します。下のグラデーションを編集Falloff By Distance指定した半径のカーブからの距離に応じて減衰の強度を変更します。あなたは編集することができますRadius距離を変更する値。 |
この例では、 Distance勾配は、減衰ウェイトを決定するために使用されます。
カーブフォールオフプロパティ
Curve Falloffには、次のプロパティがあります。
|
Falloff Enable |
フォールオフを有効または無効にします。 |
|
Curve Index |
メッシュレイヤーに複数のカーブがある場合、これはフォールオフで使用されるカーブを指定します。別のカーブを使用するように数を変更できます。 |
|
Invert |
有効にすると、減衰の効果が逆になります。 |
|
Strength |
フォールオフがターゲットに与える影響の最大量を制御します。の値で50%、フォールオフの影響を完全に受けている領域でさえ、影響は半分程度です。 |
|
Deformer Enable |
有効にすると、フォールオフをメッシュに接続して、メッシュデフォーマとして使用できます。詳細については、 デフォーマを適用する。 |
|
Gradient |
方法を指定しますLengthそしてDistanceグラデーション値がブレンドされます。 |
|
Falloff Along Length |
|
|
Length |
カーブの長さに沿った減衰のウェイトを決定します。 |
|
Falloff By Distance |
|
|
Radius |
によって使用される半径を指定しますDistance勾配。 |
|
Distance |
特定のカーブからのポイントの距離によってフォールオフのウェイトを決定しますRadius。 |
役に立たなかったのでごめんなさい
なぜこれが役に立たなかったのですか? (当てはまるもの全てをご確認ください)
ご意見をいただきありがとうございます。
探しているものが見つからない場合、またはワークフローに関する質問がある場合は、お試しくださいファウンドリサポート。
学習コンテンツを改善する方法についてご意見がございましたら、下のボタンを使用してドキュメントチームにメールでお問い合わせください。
フィードバックをお寄せいただきありがとうございます。