検索はキーワードに基づいています。
例:「手順」
自然言語で検索しないでください
例:「新しいプロシージャを作成するにはどうすればよいですか?」
TransformGeoノードの使用
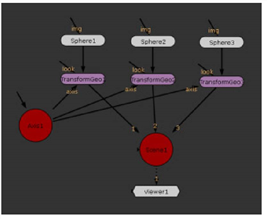
TransformGeoノードを使用すると、MergeGeoノードと一緒にマージされた複数のオブジェクトで、移動、回転、スケーリング、およびその他の変換を実行できます。また、ジオメトリオブジェクトをAxisノードに接続できます。これにより、軸変換コントロールを使用して、接続されているすべてのオブジェクトを一緒に移動できます。必要なのは、各ジオメトリオブジェクトの後にTransformGeoを挿入し、AxisノードをTransformGeoノードに接続するだけですaxis入力し、軸ノードの変換コントロールを調整します。詳細については、 Axisオブジェクトの親。
TransformGeoノードのもう1つの用途は、1つのオブジェクトの回転を別のオブジェクトの位置に依存させて、最初のオブジェクトが常に2番目のオブジェクトに直面または「見る」ように回転させることです。たとえば、円柱の位置に関係なく、球体オブジェクトを常に円柱オブジェクトに向けることができます。円柱が新しい位置に移動すると、球は自動的に回転してそれに向かいます。
|
|
|
1つの3Dオブジェクトを常に別のオブジェクトに向ける
| 1. | 別のオブジェクトに面したい3Dオブジェクトノード(球体など)を選択します。 |
| 2. | 選択する3D > Modify > TransformGeo TransformGeoノードを挿入します。 |
| 3. | 最初のオブジェクトに向けるオブジェクト(円柱など)を選択し、このノードの後にTransformGeoも挿入します。 |
| 4. | 最初のTransformGeoノードをlook 2番目のTransformGeoノードの入力。 |
| 5. | 最初のTransformGeoノードのコントロールを開き、 Lookタブ。 |
| 6. | からlook axisドロップダウンメニューで、オブジェクトが他のオブジェクトに向くように回転する軸を選択します。 |
|
|
|
| + Z | + Y |
|
|
|
| + X | -Z |
|
|
|
| -Y | -バツ |
| 7. | 使用rotate X、 rotate Y 、そしてrotate Zチェックボックスをオンにして、オブジェクトが回転する軸を選択します。最初のオブジェクトが本当に2番目のオブジェクトに面するようにするには、3つのチェックボックスすべてをオンにする必要があります。 |
| 8. | 調整するlook strength 回転の範囲を定義するスライダー。値が小さいほど、オブジェクトの回転は少なくなります。値を0に設定すると、回転は生成されません。 |
| 9. | 別のスキームを使用して回転を計算する場合は、チェックしますuse quaternions。これは、選択した方向に沿って不規則な回転を滑らかにするのに役立つ場合がありますlook axis。 |
2番目のTransformGeoノードのトランスフォームコントロールを調整すると、最初のオブジェクトが自動的に回転して2番目のオブジェクトに面することに気付くでしょう。変換コントロールを調整する方法の詳細については、 変換ハンドルの使用そしてNode Propertiesパネルからの変換。
申し訳ありませんが、これは役に立ちませんでした
なぜこれが役に立たなかったのですか? (当てはまるもの全てをご確認ください)
ご意見をいただきありがとうございます。
探しているものが見つからない場合、またはワークフローに関する質問がある場合は、お試しくださいファウンドリサポート。
学習コンテンツを改善する方法についてご意見がある場合は、下のボタンを使用してドキュメントチームにメールを送信してください。
フィードバックをお寄せいただきありがとうございます。