곡선 감소
곡선 감소는 사용자 정의 곡선을 기준으로 형상에 대한 도구의 효과를 결정합니다.
커브 폴 오프 사용
커브 폴 오프를 사용하기 전에 회로도 뷰포트에 다음이 설정되어 있는지 확인하십시오.
• 수정하려는 지오메트리를 포함하는 메시
• 커브와 하나 이상의 개별 메쉬
• 디 포머 또는 메시 작업
노트 : 회로도 작업에 대한 자세한 내용은 다음을 참조하십시오. 회로도 뷰포트.
이 프로세스는 필요한 결과를 얻기 위해 곡선 감소를 추가 및 연결하고 그라디언트를 편집하는 과정을 안내합니다.
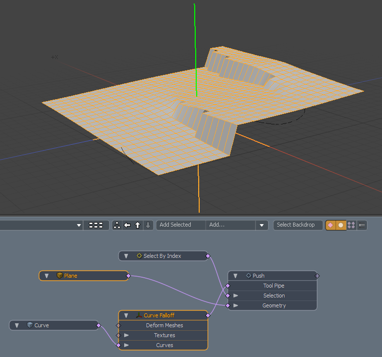
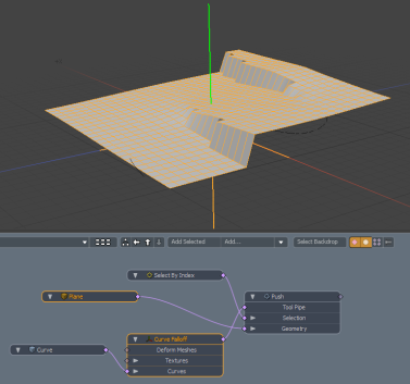
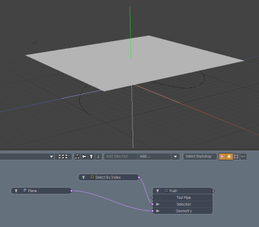
이 예에서는 푸시 메쉬 작업이 평면에 적용됩니다.
| 1. | 회로도에서 클릭 Add...그런 다음 아래 Mesh Operations > Tool Pipe > Falloffs , 더블 클릭 Curve Falloff. |
그러면 곡선 감소 노드가 회로도에 추가됩니다.
| 2. | 커브가 포함 된 메시를 커브 폴 오프에 연결합니다 Curve 채널을 연결하고 Curve Falloff 변형 도구의 노드 Falloff 또는 Tool Pipe 존재하는 채널에 따라 |
형상에 대한 공구의 효과는 곡선을 따라 감쇠됩니다.
| 3. | 곡선을 따라 가중치를 결정하는 데 사용되는 그라디언트를 지정하려면 Curve Falloff 마디. |
도구가 열립니다 Properties 오른쪽 하단 패널의 탭.
여기서 길이 또는 거리에 따라 폴 오프 강도를 편집 할 수 있습니다.
| 4. | 아래의 그라디언트 편집 Falloff Along Length 커브를 따라 폴 오프 강도를 변경합니다. 아래의 그라디언트 편집 Falloff By Distance 지정된 반경의 커브에서 얼마나 멀리 떨어져 있는지에 따라 폴 오프 강도를 변경합니다. 당신은 편집 할 수 있습니다 Radius 거리를 수정하기위한 값. |
이 예에서 Distance 기울기는 추락 무게를 결정하는 데 사용됩니다.
곡선 감소 특성
곡선 감소에는 다음과 같은 속성이 있습니다.
|
Falloff Enable |
폴 오프를 활성화 또는 비활성화합니다. |
|
Curve Index |
메쉬 레이어에 여러 커브가있는 경우 폴 오프에 사용되는 커브를 지정합니다. 다른 곡선을 사용하도록 숫자를 변경할 수 있습니다. |
|
Invert |
활성화되면 폴 오프 효과를 되돌립니다. |
|
Strength |
폴 오프가 대상에 미치는 최대 영향을 제어합니다. 가치 50%, 감소로 완전히 영향을받는 영역도 절반 만 영향을받습니다. |
|
Deformer Enable |
활성화되면 폴 오프를 메시에 연결하고 메시 디 포머로 사용할 수 있습니다. 자세한 내용은 디 포머 적용. |
|
Gradient |
방법을 지정합니다 Length 과 Distance 그래디언트 값이 혼합됩니다. |
|
Falloff Along Length |
|
|
Length |
곡선의 길이를 따라 감소의 가중치를 결정합니다. |
|
Falloff By Distance |
|
|
Radius |
에 의해 사용되는 반경을 지정합니다 Distance 구배. |
|
Distance |
특정 점에서 곡선으로부터의 포인트 거리에 의한 감소 가중치를 결정합니다. Radius. |
도움이되지 않은 죄송합니다
왜 도움이되지 않습니까? (해당되는 모든 것을 체크하세요)
의견을 보내 주셔서 감사합니다.
찾고있는 것을 찾을 수 없거나 워크 플로에 대한 질문이있는 경우 시도해보십시오 파운드리 지원.
학습 내용을 개선 할 수있는 방법에 대한 의견이 있으시면 아래 버튼을 사용하여 설명서 팀에 이메일을 보내십시오.
의견을 보내 주셔서 감사합니다.