자신의 사전 설정 만들기
워크 플로우에는 그라운드 평면, 특정 환경 그라디언트 또는 특정 재료와 같은 프로젝트를 시작할 때마다 유사한 구성 요소를 만드는 것이 포함될 수 있습니다. 자신 만의 사전 설정을 작성하면 워크 플로우를 간소화하고 장면 생성 속도를 높이고 반복적 인 작업을 제거하여 중요한 작업에 집중할 수 있습니다.
프리셋 저장
Modo 장면의 항목을 사전 설정으로 저장하는 다양한 방법을 제공합니다.
• 프리셋 드래그 앤 드롭 -항목에서 드래그 앤 드롭 3D viewport 또는 오른쪽 상단 패널의 뷰포트 탭 중 하나에서 Preset Browser. 뷰포트에 대한 자세한 내용은 뷰포트 이해.
• 프리셋 뷰포트 -예를 들어 뷰포트 탭 내 Items 또는 Shading항목을 마우스 오른쪽 버튼으로 클릭하고 Presets > Save... 또는 Presets > Save Assembly Preset... . 뷰포트에 대한 자세한 내용은 뷰포트 이해.
• 사전 설정 파일 메뉴 -장면에서 아이템을 선택하고 다음 옵션 중 하나를 클릭하십시오. File > Save Item Preset..., File >Save Assembly Preset...또는 File >Save Environment Preset...
노트 : 선택한 항목 유형에 따라 사전 설정을 만들 때 워크 플로가 달라집니다. 자세한 내용은 다른 사전 설정 유형 만들기.
프리셋 드래그 앤 드롭
| 1. | 클릭 Preset Browser 왼쪽 상단에있는 팔레트 아이콘 Modo 상호 작용. |
또는 F6 레이아웃에서 작업하면서 팝업 팔레트를 엽니 다. 사전 설정 브라우저는 Layout 전망.
| 2. | 에서 Preset Browser 뷰포트, 확장 Assets 왼쪽 패널에서 사전 설정을 저장하려는 디렉토리를 엽니 다. |
노트 : 디렉토리 트리가 숨겨져 있으면 탐색 패널의 왼쪽에서 위젯을 드래그하십시오.
| 3. | 3D 뷰포트의 항목을 Preset Browser. 또는 오른쪽 패널의 뷰포트 탭에서 항목을 Preset Browser. |
노트 : 사전 설정 브라우저에서 커서를 누르면 팝업 메뉴가 표시됩니다. 선택한 항목 유형에 따라 메뉴 옵션이 달라집니다. 아래 예제는 Mesh 항목을 사용합니다.
| 4. | 팝업 메뉴에서 저장하려는 사전 설정 유형을 선택하십시오. |
다음 메뉴 옵션을 사용할 수 있습니다.
• Save Preset -거의 모든 선택된 항목 유형으로 만든 사전 설정을 저장합니다. 자세한 내용은 아이템 프리셋
• Save Profile Preset -선택된 커브를 그린으로 저장 Modo 사전 설정으로. 자세한 내용은 프로필 사전 설정.
• Save Assembly Preset -만든 어셈블리를 저장합니다 Modo 사전 설정으로. 자세한 내용은 조립 사전 설정.
• Create Material Preset -선택된 음영 항목을 사전 설정으로 저장합니다. 자세한 내용은 재료 사전.
• Cancel Drop -작업을 취소합니다.
프리셋 뷰포트
뷰포트 탭은 오른쪽 상단 패널에 있습니다. 이 뷰포트를 사용하여 항목을 사전 설정으로 선택하고 저장할 수 있습니다.
| 1. | 오른쪽 패널에서 적절한 뷰포트 탭을 엽니 다. 예를 들어 Items, Shading , Mesh Ops 또는 Groups. |
| 2. | 사용하다 Ctrl + 사전 설정으로 저장하려는 적절한 항목을 선택하려면 클릭하십시오. |
| 3. | 선택 사항을 마우스 오른쪽 단추로 클릭하고 다음 옵션 중 하나를 선택하십시오. |
노트 : 메뉴는 작업중인 뷰포트 탭에 따라 다릅니다. 예를 들어, Items, Shading , Groups.
• Presets > Save... -선택한 항목을 메쉬 사전 설정으로 저장합니다 (*.lxl 파일).
• Presets > Save Assembly Preset... -선택한 항목을 조립품 사전 설정으로 저장합니다 (*.lxp 파일).
• Save Preset... -선택한 항목을 사전 설정으로 저장합니다 (*.lxp 파일).
• Save Preset with Thumbnail... -선택한 항목을 사전 설정으로 저장하고 축소판 그림에 해당 항목의 이미지를 사용합니다 (*.lxp 파일).
| 4. | 사전 설정을 저장하려는 위치로 이동 한 다음 Save. |
팁: 사전 설정 브라우저에 새 사전 설정이 자동으로 표시되도록하려면 사전 설정이 저장된 디렉토리를 사용하여 해당 디렉토리에 저장하십시오. 이것은 일반적으로 아래 Luxology\Content\Assets. 사전 설정 저장을위한 새 디렉토리를 만들 수도 있습니다. 디렉토리 목록에서 (add path)적절한 디렉토리로 이동 한 다음 Select Folder. 사전 설정 브라우저는 탐색 트리 맨 아래에 해당 폴더의 이름을 표시합니다.
사전 설정 파일 메뉴
| 1. | 사전 설정으로 저장하려는 항목을 선택하십시오. |
| 2. | 메뉴 표시 줄에서 다음 옵션 중 하나를 클릭하십시오. |
• File > Save Item Preset... -선택한 항목을 메쉬 사전 설정으로 저장할 수 있습니다 (*.lxl 파일).
• File > Save Environment Preset... -사용자 정의 환경을 환경 사전 설정으로 저장할 수 있습니다 (*.lxe 파일).
• File > Save Assembly Preset...선택한 항목과 해당 계층 구조를 어셈블리 사전 설정으로 저장할 수 있습니다 (*.lxp 파일).
파일 브라우저가 열립니다.
| 3. | 사전 설정을 저장하려는 위치로 이동하고 파일 이름을 입력 한 다음 Save. |
팁: 에 사전 설정이 자동으로 나타나게하려면 Preset Browser다른 사전 설정이 저장되어있는 위치에 저장하십시오. 이것은 일반적으로 Luxology\Content\Assets 예배 규칙서.
다른 사전 설정 유형 만들기
아이템 프리셋
항목 사전 설정은 거의 모든 항목 유형에서 수행 할 수 있습니다. 그들은로 저장됩니다 .lxl 파일의 유형에 따라 다양한 방법으로 장면에 추가 할 수 있습니다. 모든 레이어 또는 레이어 모음이 사전 설정으로 작동 할 수 있습니다.
| 1. | 오른쪽 상단 패널에서 뷰포트 탭을 엽니 다. 예를 들어 Items 탭. |
| 2. | 선택을 마우스 오른쪽 버튼으로 클릭하고 Presets > Save... |
재료 사전
모든 레이어 또는 레이어 모음 Shading 오른쪽 패널의 탭은 사전 설정으로 작동 할 수 있습니다. 다음 예제는 Base Material 프리셋을 만드는 항목입니다.
팁: 사전 설정 저장을위한 새 디렉토리를 만들 수도 있습니다. 디렉토리 목록에서 (add path)적절한 디렉토리로 이동 한 다음 Select Folder. 사전 설정 브라우저는 탐색 트리 맨 아래에 해당 폴더의 이름을 표시합니다.
| 1. | 딸깍 하는 소리 Layout 인터페이스 아래에있는 사전 설정 브라우저 디렉토리를 보려면 메뉴 표시 줄 아래를 클릭하십시오. |
| 2. | 에서 Preset Browser 뷰포트에서 Materials 탭을 누른 다음 사전 설정을 저장하려는 디렉토리를 엽니 다. |
| 3. | 오른쪽 패널에서 Shading 탭. |
| 4. | + 클릭 한 상태에서 Base Material 사전 설정 브라우저 디렉토리에 항목을 추가하십시오. |
또는 레이어에서 마우스 오른쪽 버튼을 클릭하여 Shader Tree을 선택한 다음 Save Preset... 드롭 다운 메뉴에서사전 설정을 저장하려는 위치로 이동하십시오. 사전 설정 브라우저에 새 사전 설정이 자동으로 표시되도록하려면 사전 설정이 저장된 디렉토리를 사용하여 해당 디렉토리 내에 저장하십시오. 이것은 일반적으로 아래 Luxology\Content\Assets.
| 5. | 팝업 메뉴에서 Create Material Preset. |
노트 : 종종 여러 텍스처 레이어로 구성된 표면이있을 수 있습니다. 이 경우 사전 설정을 만들고 소재 그룹 (
)이 포함되어 있기 때문에 사전 설정된 모든 텍스처 레이어가 포함됩니다.
팁: 모피는 텍스처 레이어로 구성되어 있으므로 머리카락 사전 설정을 만드는 것은 표면 사전 설정을 만드는 것만 큼 쉽습니다.
메시 프리셋
메시 사전 설정이 제대로 작동하려면 소량의 설정이 필요합니다. 메시 프리셋은 다음과의 관계에 따라 정렬됩니다. Modo그들이 만들어 질 때의 기원. 따라서 메쉬 사전 설정을 만드는 것이 좋습니다. Modo의 기원.
당신은 또한 그들이 지상에 휴식하기를 원할 것입니다. 그래서 그들은 Y 상 (긍정) 방향을 향하고 있습니다. 예를 들어, 일련의 벽에 적용 할 조명기구를 작성하면 각 벽이 배치 될 때 방향으로 벽에 정렬됩니다. 모델이 올바르게 배치되면 사전 설정으로 저장할 수 있습니다.
노트 : 항목 변환은 사전 설정에서 고려되지 않으므로 구성 요소 수준에서 정렬을 변경하거나 Freeze 항목의 명령 Properties 패널.
| 1. | 딸깍 하는 소리 Layout 메뉴 막대 아래의 3D 뷰포트에서 메쉬 항목을 선택한 다음 끌어서 놓으십시오. Preset Browser. 또는 메쉬 레이어를 마우스 오른쪽 버튼으로 클릭하고 Items 목록과 선택 Presets > Save... |
팁: 사전 설정을 저장할 새 디렉토리를 만들려면을 클릭하십시오. (add path)디렉토리 목록에서 해당 디렉토리로 이동하십시오.
렌더 프리셋
렌더 사전 설정은 렌더 항목의 여러 설정에서 구성 할 수 있으며 여기에는 프레임, AA 및 광선 추적 설정 및 글로벌과 같은 핵심 렌더링 속성이 포함됩니다. 조명 설정.
| 1. | 오른쪽 클릭 Render 항목 (의 최상위 항목 Shader Tree)를 선택하고 Save Preset.... 또는 Render 항목을 클릭하고 메뉴 표시 줄에서 File > Save Item Preset... |
| 2. | 사전 설정 브라우저에 사전 설정을 자동으로 표시하려면 사전 설정이 저장된 디렉토리로 이동 한 다음 Save. |
사전 설정 저장을위한 새 디렉토리를 만들 수도 있습니다. 디렉토리 목록에서 (add path)적절한 디렉토리로 이동 한 다음 Select Folder. 사전 설정 브라우저는 탐색 트리 맨 아래에 해당 폴더의 이름을 표시합니다.
팁: 추가 카메라 항목을 렌더 사전 설정에 추가 할 수 있습니다. 예를 들어 자동 DOF 및 모션 블러 카메라가 유용 할 수 있습니다. 저장된 렌더 사전 설정이 장면에 적용되면 이러한 추가 카메라 항목이 장면에 사용 된 기존 카메라에 추가됩니다.
프로필 사전 설정
프로파일 프리셋은에서 그려진 곡선으로 만들 수 있습니다 Modo. 예를 들어 커브 추가, 베 지어 또는 스케치 도구.
| 1. | 딸깍 하는 소리 Layout 인터페이스 아래에있는 사전 설정 브라우저 디렉토리를 보려면 메뉴 표시 줄 아래를 클릭하십시오. |
| 2. | 넓히다 Meshes 사전 설정을 저장하려는 디렉토리를 엽니 다. |
| 3. | 3D 뷰포트의 커브 항목을 Preset Browser. |
| 4. | 팝업 메뉴에서 Save Profile Preset. |
| 5. | 딸깍 하는 소리 Save. |
다음과 같은 대화창이 표시됩니다.
| 6. | 다음 옵션을 설정하십시오. |
• Preset Filename -이전 대화 상자에서 지정한 이름이 들어 있습니다. 이 필드를 편집 할 수 있습니다.
• Axis -프로파일이 작성된 축을 X, Y 또는 Z로 지정합니다.
• Dimension -그려진 프로파일이 1D 또는 2D.
• Label -사전 설정 레이블을 지정합니다.
• Caption -사전 설정에 대한 캡션을 제공합니다.
• Centering -활성화 된 경우 커브가 원점에서 생성 된 경우 커브의 중심을 자동으로 맞 춥니 다.
| 7. | 딸깍 하는 소리 OK 저장합니다. |
조립 사전 설정
조립품 사전 설정에는 조작 된 요소의 전체 계층 구조를 포함하여 여러 항목의 모음이 포함될 수 있습니다. 도식적 뷰포트를 사용하여 조립품을 작성하는 방법에 대한 정보는 도식적 뷰포트에서 사전 설정 조립품 자산 작성.
| 1. | 딸깍 하는 소리 Layout 인터페이스 아래에있는 사전 설정 브라우저 디렉토리를 보려면 메뉴 표시 줄 아래를 클릭하십시오. |
| 2. | 를 엽니 다 Meshes 탭을 누른 다음 사전 설정을 저장하려는 디렉토리를 엽니 다. |
| 3. | 설정에서 루트 항목을 선택하십시오 Groups (해당되는 경우 관련 자료와 같은 다양한 뷰포트에서) 저장하려는 모든 개별 항목을 나열합니다. |
| 4. | 선택한 항목을 드래그 앤 드롭하여 Preset Browser. |
| 5. | 팝업 메뉴에서 Save Preset. |
채널 연결, 수정 자 및 / 또는 구속 조건을 사용하여 리그 조립품 사전 설정을 저장하려면 조립품 사전 설정을 회로도 뷰포트.
| 1. | 에서 회로도 뷰포트필요한 모든 요소의 어셈블리 노드를 만듭니다. |
| 2. | 결과 노드의 헤더 / 제목 영역을 마우스 오른쪽 버튼으로 클릭하고 Save Assembly Preset 상황에 맞는 메뉴에서 옵션을 선택하십시오. |
노트 : 사전 설정에 사용 된 모든 스크립트는 루트 스크립트 위치에 저장해야 자동으로 찾을 수 있습니다.
환경 사전 설정
환경 사전 설정은 아이템 프리셋 조명, 환경, 메시 등을 포함한 완전한 장면을 저장할 수 있다는 점입니다. 환경 사전 설정을 사용하면 사전 설정 브라우저에서 전체 스튜디오 설정을 두 번 클릭하여 신속하게 전환 할 수 있습니다. 그들은에 저장됩니다 .lxe 파일.
| 1. | 메뉴 표시 줄에서 File > Save Environment Preset... 또는, 환경 소재 레이어를 마우스 오른쪽 버튼으로 클릭하여 Shading 오른쪽 패널에서 탭을 선택하고 Save Environment Preset. |
| 2. | 사전 설정을 저장하려는 위치로 이동 한 다음 Save. |
노트 : 사전 설정이 사전 설정 브라우저에 자동으로 나타나게하려면 다른 사전 설정이 저장된 위치에 저장하십시오. 이것은 일반적으로 아래 Luxology\Content\Assets. Modo 장면을 .lxe 환경 사전 설정 파일 및 사전 설정 브라우저에서 액세스 할 수 있습니다.
팁: 사전 설정 브라우저에서 환경 사전 설정을 Environment 의 폴더 Shader Tree. 상황에 맞는 메뉴가 나타나 선택한 환경을 바꾸거나 추가 할 수 있습니다.
프리셋 메시를 리플리케이터로 사용
메시 사전 설정은 복제기와 완전히 호환되지만 자동으로 적용되지는 않습니다. 사전 설정 메쉬를 복제기로 사용하려면 :
| 1. | 에서 메쉬 개체를 두 번 클릭하십시오. Preset Browser 뷰포트이므로 원점에 자체 메쉬 항목으로 생성됩니다. |
| 2. | 에 Item 모드에서 Point Source 새로 만든 사전 설정 항목 메쉬. |
| 3. | 클릭하여 Replicator를 만듭니다. Item > Add Replicator. |
참조하십시오 복제기 Replicator 작업에 대한 자세한 정보는 주제를 참조하십시오.
도식적 뷰포트에서 사전 설정 조립품 자산 작성
당신은 당신의 자신의 조립품 사전 설정을 만들고 다른 사용자와 공유 할 수 있습니다 Schematic 뷰포트. 어셈블리 별명 사전 설정에는 선택한 메쉬 항목 및 해당 계층 구조가 포함되거나 변형 기와 수정자를 사용하여 복잡한 설정으로 구성 될 수 있습니다.
이것은 생성함으로써 이루어집니다 조립 사전 설정 리깅 요소와 같은 여러 메쉬 항목 및 해당 계층의 컬렉션을 포함합니다. 메시 항목, 카메라, 디 포머 및 수정자를 사용하여 더 복잡한 어셈블리 설정을 만들 수도 있습니다. 일단 생성되면 이러한 항목을 채널 수정 자 어셈블리, 선택 작업 어셈블리 및 메시 작업 어셈블리와 같은 첫 번째 클래스 항목 유형으로 축소하여 사전 설정으로 공유 할 수 있습니다. 다음은 각 유형을 정의합니다.
채널 수정 자
채널 수정자는 별칭의 입력 값을 사용하여 어셈블리 내의 다양한 수정자를 평가하고 결과를 별칭의 출력 채널에 전달합니다. 채널 수정자는 가장 간단한 형태의 어셈블리 별명입니다. 이 옵션을 설정하면 첫 번째 클래스 채널 수정 자와 동일한 동작이 발생합니다.
어셈블리에 포함 된 항목에서 관계 그래프를 노출 할 수 있으며 어셈블리 내에서 모든 형태의 평가를 수행하여 입력의 출력 결과를 계산할 수 있습니다.
메시 조작
메시 작업을 사용하면 어셈블리를 축소하여 절차 모델링 시스템에 직접 통합 할 수 있습니다. 어셈블리 별칭은 별칭이 평가 될 때 절차 모델링 시스템에서 어셈블리 내부의 단일 메쉬 작업을 평가해야합니다. 어셈블리 내에서 메시 작업을 선택할 수 있으며 절차 시스템에서 별칭을 평가하면 어셈블리 내에서 선택한 항목으로 평가가 리디렉션됩니다.
장면에 메쉬 작업 별칭 사전 설정을 추가하면 별칭 항목이 기본 메쉬에 자동으로 연결됩니다.
선정 작업
선택 작업을 통해 접힌 어셈블리를 메쉬 작업과 직접 통합하고 작동하는 요소를 제어 할 수 있습니다. 메시 작업 별칭 유형과 마찬가지로 선택 작업에는 별칭이 평가 될 때 절차 시스템에서 평가할 수있는 어셈블리가있는 항목이 필요합니다.
장면에 선택 작업 별칭 사전 설정을 추가하면 별칭 항목이 선택된 메쉬 작업에 자동으로 첨부됩니다.
어셈블리 별명 사전 설정을 통합 할 수 있습니다 Modo 장면과 실제 항목처럼 작동합니다. 프로그래밍 기술이 필요하지 않습니다. 어셈블리를 작성할 수있는 경우 어셈블리 별명 사전 설정을 작성할 수 있습니다. 어셈블리에 대한 자세한 내용은 다음을 참조하십시오. 조립 사전 설정.
이 기능을 통해 기술 사용자는 다른 사용자가 사용하기 쉬운 어셈블리를 만들 수 있으며 장면이 더 깔끔해 보입니다. 어셈블리와 그 내용은 Schematic 뷰포트에서 오른쪽 창의 단일 어셈블리 별칭 항목으로 표시 Mesh Ops 탭. 이 사전 설정은 나중에 확장하여 수정 사항을 적용 할 수 있습니다.
어셈블리 별칭 사전 설정 만들기
어셈블리 설정을 어셈블리 별칭 사전 설정으로 저장하려면 다음을 사용하여 사전 설정을 작성하고 저장하십시오. 회로도 뷰포트.
이 예에서는 인덱스로 메시의 특정 요소를 선택하는 별명 선택 작업 어셈블리가 작성됩니다. 어셈블리 별칭 사전 설정이 저장되면 새 장면에서 사용됩니다. 간단한 그리드 메쉬 항목이 장면에 추가 된 다음 어셈블리 별칭 사전 설정을 적용하는 데 사용됩니다. 그런 다음 인덱스에 메쉬를 업데이트 할 숫자를 입력합니다.
별칭 선택 작업 어셈블리 사전 설정을 만들려면
| 1. | 를 엽니 다 Setup 나열한 것. |
| 2. | 에서 Schematic 뷰포트에서 Add new root assembly 단추. |
그만큼 New Schematic Assembly 대화 상자가 표시됩니다.
| 3. | 어셈블리 이름을 입력하고 활성화 Make active을 클릭하고 OK. |
어셈블리가 회로도 뷰포트에 표시됩니다.
| 4. | 딸깍 하는 소리 Add..., 확장 Mesh Operations > Selection 을 두 번 클릭 Select By Range. |
| 5. | 에서 Properties 아래의 패널 Select By Range 탭을 마우스 오른쪽 버튼으로 클릭 Start 선택 Add Channel to Schematic 또는 드래그 앤 드롭에서 Properties 에 패널 Select By Range 의 항목 Schematic 뷰포트. |
| 6. | 마우스 오른쪽 버튼으로 클릭 End 선택 Add Channel to Schematic. |
| 7. | 에 Assembly Inputs 항목에서 더하기 버튼을 클릭하십시오. |
그만큼 Create User Channel 대화 상자가 표시됩니다.
| 8. | 에서 Username 필드 타입 ID활성화 Use Minimum Value 클릭 OK. |
노트 : 채널 이름이 자동으로 채워집니다.
| 9. | 훅 start 과 end 에 항목 ID 채널. 이렇게하려면 검은 색 원을 start범위 별 선택에서 plus 어셈블리 입력 버튼. |
| 10. | 딸깍 하는 소리 View Parent Assembly. |
| 11. | 오른쪽 클릭 Select By ID 선택 Collapse to Item 드롭 다운 메뉴에서 |
그만큼 Assembly To Item 대화 상자가 표시됩니다.
| 12. | 세트 Type 에 Selection Operation설정 Source 에 Select by Range 클릭 OK. |
어셈블리가 스키 매틱 뷰포트에 숨겨져 있고 메쉬 분할 창 탭 아래 오른쪽 창의 표시됩니다. 장면 항목 옆의 화살표를 클릭하여 Select By ID (Alias). 그만큼 Source 이 어셈블리 별칭 사전 설정이 평가 될 때 절차 시스템에서 평가됩니다.
어셈블리 별칭 사전 설정을 저장하려면
| 1. | 와 Select By ID (Alias) 선택, 클릭 File > Save Assembly Preset. |
| 2. | 에서 File Name 필드, 유형 Select By ID 사전 설정 이름을 클릭하고 Save. |
노트 : 파일이 기본값으로 저장됩니다 Content >Aliases 예배 규칙서. 또는 다른 디렉토리로 이동하여 사전 설정이 저장된 위치를 변경하십시오.
| 3. | 딸깍 하는 소리 File >Close Scene. |
그만큼 Unsaved Changes 대화 상자가 표시됩니다.
| 4. | 딸깍 하는 소리 Don't Save. |
새 장면을 작성하고 어셈블리 별명 사전 설정을 적용하려면
| 1. | 에서 Setup 레이아웃에서 Model Palette 왼쪽 상단 패널의 아이콘 (또는 F2). |
| 2. | 도구 상자를 엽니 다 Basic 탭에서 선택 Cube그리드의 속성을 설정하고 Apply. 다음 이미지는 속성 예를 보여줍니다. |
간단한 그리드가 장면에 추가됩니다.
| 3. | 눌러 Spacebar 또는 Esc 키를 눌러 선택을 취소하십시오. |
| 4. | 에서 Schematic 하단의 뷰포트 Setup 레이아웃을 클릭하십시오 Add 선택 Mesh Operations > Polygon 더블 클릭 Polygon Bevel. |
| 5. | 파란색 핸들을 클릭하고 드래그하여 경사 양을 변경하십시오. |
| 6. | 에서 Mesh Operations 탭, 확장 Polygon Bevel > Selection 클릭 Add Selection. |
팁: 이것은 또한 Schematic 뷰포트.
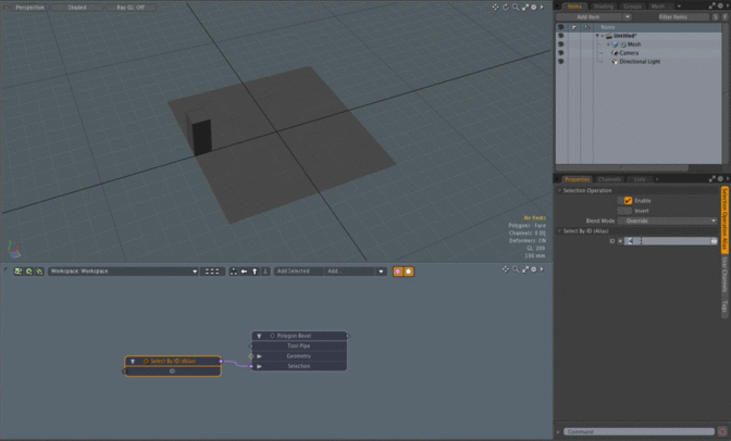
| 7. | 로부터 Add Operation 대화 상자, 확장 Assembly Aliases을 두 번 클릭 Select By ID. |
어셈블리 별명 사전 설정 Select By ID 자동으로 연결됩니다 Polygon Bevel.
| 8. | 클릭 Select By ID (Alias) 속성을 표시하는 요소입니다. |
| 9. | 에서 Selection Operations Alias 탭에서 ID 값을 변경하여 색인별로 해당 요소를 선택하십시오. |
ID 값을 변경하면 그리드의 다른 요소가 어셈블리 설정과 함께 표시되고 나머지 거더는 평평하게 유지됩니다.
임베드 된 URL을 포함하는 자산 작성
Modo 임베드 된 URL을 포함하는 자산을 작성하고 공유 할 수 있습니다. 이 기능은 사용자 정의 사전 설정에 URL을 추가하여 아티스트가 외부 URL로 연결하여 웹에서 추가 정보를 얻도록하려는 경우에 유용합니다. 다른 사람들이 볼 수 있도록 사전 설정 브라우저에 추가되면 사용자는 자산을 두 번 클릭하여 웹 브라우저에서 URL을 열 수 있습니다. 에셋을 사용자 정의 할 수 있습니다 Modo 아이콘 이미지와 URL을 변경합니다.
임베드 된 URL을 포함하는 자산을 작성하는 방법에는 여러 가지가 있습니다.
• 에서 Model 레이아웃을 열고 Images 오른쪽 패널에서 탭을 클릭하고 이미지를 마우스 오른쪽 버튼으로 클릭 한 다음 Export as LRL. ㅏ *.lrl 파일은 아이콘 이미지로 지정한 이미지를 사용하여 생성됩니다.
팁: 만약 Images 탭이 표시되지 않으면이 뷰포트 상단의 아래쪽 화살표를 클릭하고 Data List > Clips.
• 딸깍 하는 소리 System > Create URL Preset. ㅏ *.lrl 파일은 기본 아이콘 이미지를 사용하여 생성됩니다.
• 다음 명령을 실행하십시오 : image.createLRL url:<URL> <파일 이름> <클립>.
• URL: 자산 파일에 포함 할 원하는 URL을 지정하십시오.
• filename: (선택 사항) 출력의 절대 경로 및 파일 이름을 지정하십시오. 지정하지 않으면 사용자에 대한 표준 저장 대화 상자가 열립니다.
• clip (선택 사항) : 클립 이름을 지정하십시오. 지정하지 않으면 현재 클립 이름이 사용됩니다.
URL이 포함 된 사전 설정을 만들려면
| 1. | 에서 Model 레이아웃을 클릭하십시오 File >Load Image. |
| 2. | 디렉토리로 이동 한 다음 이미지를 두 번 클릭하여로드하십시오. Modo. |
팁: 딸깍 하는 소리 All Formats 지원되는 모든로드 이미지 형식을 봅니다.
| 3. | 오른쪽 패널에서 Images 탭. |
| 4. | 로드 된 이미지를 마우스 오른쪽 버튼으로 클릭하고 Export as LRL. |
그만큼 Create URL File 대화 상자가 표시됩니다.
| 5. | 에 URL을 입력하십시오 URL 필드를 클릭 OK. 예를 들어, https://www.foundry.com/products/modo. |
브라우저에 업로드 한 원본 파일의 디렉토리가 표시됩니다.
| 6. | 자산 파일의 이름을 입력하고 클릭 Save. |
Modo 를 사용하여 자동으로 파일을 만듭니다 *.lrl XML에 URL이 포함 된 확장. 이 파일은 아이콘 이미지로 지정한 이미지를 사용합니다.
공유 *.lrl 파일
| 1. | 에서 Model 왼쪽 패널의 도구 상자 상단에서 레이아웃을 Preset Browser 팔레트 아이콘. 또는 F6. |
| 2. | 왼쪽 패널에서 (add path). |
브라우저 창이 표시됩니다.
| 3. | 저장 한 디렉토리로 이동하십시오. *.lrl 파일을 클릭 Select Folder. |
기본적으로 지정된 디렉토리는 Preset Browser 아래의 Cloud Assets 예배 규칙서.
편집 *.lrl 파일
| 1. | 에 Model 레이아웃에서 Preset Browser 팔레트 아이콘, 확장 Cloud Assets디렉토리를 선택하십시오. |
| 2. | 오른쪽 클릭 *.lrl 파일. |
| 3. | 다음 메뉴 항목 중 하나를 클릭하십시오. |
• Replace Icon with Image File -아이콘 이미지로 사용할 새 이미지로 이동하고 클릭 Open.
• Edit URL - Edit URL 대화 상자가 표시됩니다. 새 URL을 입력하고 클릭 OK.
팁: 고급 사용자 : 사전 설정 브라우저에 표시되는 내용을 제한하는 방법에 대한 자세한 내용은 사전 설정 브라우저 고급 필터링.
도움이되지 않은 죄송합니다
왜 도움이되지 않습니까? (해당되는 모든 것을 체크하세요)
의견을 보내 주셔서 감사합니다.
찾고있는 것을 찾을 수 없거나 워크 플로에 대한 질문이있는 경우 시도해보십시오 파운드리 지원.
학습 내용을 개선 할 수있는 방법에 대한 의견이 있으시면 아래 버튼을 사용하여 설명서 팀에 이메일을 보내십시오.
의견을 보내 주셔서 감사합니다.