다각형 경사
그만큼 Bevel 도구는 선택한 다각형에서 이동 및 삽입을 수행합니다. Shift 다각형을 시작 위치에서 멀어지게합니다. Inset 다각형의 크기를 조정합니다. 새 다각형은 시작 위치에서 원래 다각형을 이동하여 남게되는 간격을 메우기 위해 만들어집니다.
직접 모델링의 경우 Bevel 도구는 모델링 도구 상자에서 사용할 수 있습니다. 를 엽니 다 Mesh Edit 탭을 클릭 Bevel. 그만큼 Bevel 이 도구는 Mesh Operations 명부. 를 엽니 다 Mesh Ops 탭을 클릭하십시오 Add Operator을 선택하고 Mesh Operations > Polygon > Polygon Bevel.
직접 모델링의 다각형 경사
Modo 직접 모델링이 있습니다 Polygon Bevel 에서 사용할 수있는 도구 Toolbox 에서 일하는 동안 Model 나열한 것. 다음은 다음 중 하나를 사용하는 간단한 워크 플로 예입니다. Polygon Bevel 결과를 보여주는 옵션. 사용 가능한 속성에 대한 자세한 내용은 다음을 참조하십시오. 다각형 경사 옵션.
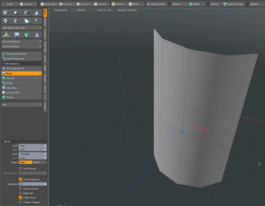
정사각형 코너 만들기
다각형 경사 Square Corner 모서리 가중치를 적용하거나 모서리에 모서리 루프를 추가하지 않고도 모델 표면에 두꺼운 표면을 작성하기 위해 옵션을 쉽게 적용 할 수 있습니다. 다음 예에서는이 옵션을 사용하여 병의 레이블을 빠르게 만듭니다.
정사각형 모서리를 만들고 표면을 두껍게하려면 :
| 1. | 병 라벨의 형상을 만듭니다. |
노트 : 당신은 우리를 다운로드 할 수 있습니다 예시 장면 확인 toolpanel_polybevel_bottle_label.lxo. 이 예에서는 Cylinder 다각형 선택 모드를 사용하여 상단, 하단 및 측면 다각형을 제거했습니다.
| 2. | 도구 상자의 왼쪽 패널에서 Basic 탭하고 선택 Bevel. |
경사 핸들은 3D 뷰포트에 표시됩니다.
| 3. | 조정 Inset 도구 상자 경사 옵션에 값을 입력하거나 핸들을 클릭 한 후 끌어 값을 설정하여 값을 설정하십시오. 이 예에서는 값을 15.2 mm. |
표면 모서리에 여분의 모서리가 생성됩니다. 기본적으로 코너까지 이어지는 외부 림을 따라 여분의 가장자리를 만듭니다. 이렇게하면 전체 표면을 둘러싼 다각형 루프가 만들어집니다.
| 4. | 왼쪽 패널의 도구 상자에서 Square Corner 선택권. |
모서리 모서리가 수정되어 사각형 모서리가 생성됩니다.
| 5. | 왼쪽 패널의 도구 상자에서 Basic 탭을 클릭하고 Thicken. |
| 6. | 설정 Offset 가치 7 mm. |
| 7. | 프레스 Shift+ Tab. |
모서리가 둥글고 표면이 두껍습니다.
절차상의 다각형 경사
Modo 절차 적 다각형 베벨 메쉬 작업을 Mesh Operations 명부. 에서 Model 레이아웃, 당신은 아래의 절반에서 목록을 찾을 수 있습니다 Mesh Ops 인터페이스의 오른쪽에있는 탭.
노트 : 사용 방법에 대한 정보는 Mesh Ops 탭, 참조 메시 운영 탭 사용.
클릭하여 도구를 추가 할 수 있습니다 Add Operator 위의 버튼 Mesh Operations 명부. 아래에 Polygon, 더블 클릭 Polygon Bevel.
경사 작업을 추가하기 전에 선택하여 경사를 선택에 적용 할 수 있습니다. 이것은 추가 Select by Index ~로 Selection 경사의 입력. 추가 한 후에는 Properties 에 대한 패널 Select by Index. 자세한 내용은 절차 적 선택.
앞에있는 작은 화살표를 클릭하여 목록에서 다각형 경사 항목을 확장 할 수 있습니다. 이것은 조작이 사용하는 입력을 나타냅니다. 다각형 베벨에는 다음 입력이 필요합니다.
• Selection -베벨하려는 다각형을 선택할 수 있습니다.
• Tool Pipe -작업에 폴 오프 및 하위 도구를 추가 할 수 있습니다.
팁: 모델링 워크 플로우를 개선하려면 절차 적 모델링을 사용하십시오. Delete 조작. 자세한 내용은 편집 명령-삭제 / 제거. 당신은 또한 사용할 수 있습니다 Select by Previous Operation 메시 조작. 자세한 내용은 절차 적 선택
다각형 경사 옵션
다음과 같은 옵션을 사용할 수 있습니다.
|
Bevel |
|||||
|---|---|---|---|---|---|
|
Enable |
다각형 경사 도구를 활성화하거나 비활성화합니다. |
||||
|
Use World Transform |
장면의 모든 객체에 공통 인 원점을 기준으로 정점이 정의되는 모형 공간에서 월드 공간까지의 좌표를 설정합니다. |
||||
|
양자 모두 Shift 과 Inset 양수 또는 음수 값을 수락하십시오. 값이 양수인 경우 Shift 과 Inset 위에서 설명한대로 작동하십시오. 값이 음수이면 Shift 원래 다각형을 원래 위치 뒤로 이동시키고 Inset 다각형을 원래 크기보다 크게 조정합니다. 각각 Shift 과 Inset 3D 뷰포트에서 끌거나 도구 핸들을 드래그하거나 HUD 슬라이더를 사용하여 값을 편집 할 수 있습니다 (HUD 슬라이더를 사용하려면 고급 핸들보기가 활성화되어 있어야 함). 도구 속성 시트에서이 값을 숫자로 편집 할 수도 있습니다. |
|||||
|
+/- |
아래에 Shift 과 Inset 이 필드를 사용하면 Shift 과 Inset 값. 당신이 있다면 Shift 값이 1 미터이고 + / 1의 값이 0.5 미터 인 경우 결과 베벨은 .5와 1.5 미터 사이입니다. 이것은 많은 다각형을 동시에 베벨 할 때 유용합니다. |
||||
|
Edges (Inner/Outer) |
이 토글 옵션은 결과 다각형이 원래 다각형 경계 안에 들어가거나 원래 다각형 밖에 있도록하는 방식으로 만들어 지는지를 결정합니다. 기본값은 Inner대부분의 베벨 시나리오에서 선호되는 선택입니다. 그만큼 Outer 옵션은 다른 다각형에 부착되지 않은 다각형을 베벨 할 때 매우 유용합니다. 사용의 고전적인 예 Outer 옵션은 베벨 텍스트입니다. 이 경우 원본 텍스트 다각형의 배율을 유지하되 원본 다각형 외부의 가장자리를 기울이려고 할 수 있습니다. |
||||
|
이 옵션은 또한 Material Name 들. 이 옵션이 활성화되면 경사 도구로 만든 새 다각형에 Material Name 그들에게 할당. |
|||||
| Material Name | 언제 Use Material 가 활성화되면이 옵션이 활성화되어 장면에서 사용할 재료를 선택할 수 있습니다. | ||||
|
본질적으로 전체 선택을 단일 다각형으로 취급하는 연속 다각형 선택을 베벨하는 빠른 방법을 제공합니다. 이것은 일련의 경사를 만들어 선택 주위에 미세한 필렛을 추가하는 데 매우 유용합니다. |
|||||
|
Thicken Polygon |
소스 다각형의 뒤집힌 사본을 추가하여 작업에 두께를 추가합니다.
|
||||
|
Segments |
경사 이동 방향을 따라 모서리 세그먼트 수를 지정합니다. 만약 그렇다면 0 1D 프로파일을 선택하면 베벨 도구가 프로파일에 가장 적합한 적응 세그먼트를 자동으로 결정합니다. |
||||
| Square Corner |
경계 다각형의 각 날카로운 모서리에 사각형을 추가합니다. 언제 Group Polygons 이 활성화되면 선택한 다각형에 연결된 코너 정점에 사각형이 만들어집니다. 아래 이미지를 클릭하여 애니메이션을보십시오. |
||||
|
삽입 된면의 꼭짓점 거리를 균일하게 만듭니다. 이 옵션은 기본적으로 활성화되어 있습니다. 이 옵션을 비활성화하면 소스 정점과 새 소스 정점 사이의 가장자리 길이가 설정 한 것과 같습니다 Inset 값. 보다 시프트 / 삽입. 아래 이미지를 클릭하여 애니메이션을보십시오. |
|||||
|
Edge Rail |
이 옵션은 Group Polygons 선택권. 이 옵션을 활성화하면 소스 정점의 새 정점이 내부 모서리를 따라 작성되며 윤곽 정점에 연결됩니다. 내부 모서리가 여러 개인 경우 윤곽 모서리에 가장 수직 인 것이 선택됩니다. 아래 이미지를 클릭하여 애니메이션을보십시오. |
||||
| Max Smoothing Angle |
다각형면 법선을 연결하여 계산 된 평균 정점 법선 벡터를 따라 정점을 이동합니다. 면 사이의 각도가 Max Smoothing Angle평활화면 그룹마다 평균 법선이 계산 된 다음 분리 된 법선 벡터를 이동 벡터로 결합합니다. 가장자리가 매우 날카로운 다각형 그룹을 베벨 할 때 유용합니다. |
||||
| Use Vertex Normal Map |
Polygon Bevel 그룹은 교점 벡터에 대해 정점 법선 맵의 벡터를 Use Vertex Normal Map 메시가 정점 노멀 맵을 가지고 있습니다. |
||||
| Open Boundary |
활성화하면 경계 모서리가 삽입되지 않습니다.
|
||||
| Reverse Direction | 프로파일 방향을 반대로 바꿉니다. | ||||
|
Reverse Inset |
프로파일의 삽입을 반전시킵니다. 이 옵션이 활성화 된 경우 Inset 반대입니다. 보다 시프트 / 삽입. |
||||
|
Keep Aspect |
사용 설정하면 Keep Aspect 자동 설정 Inset 프로필의 가로 세로 비율을 기반으로 한 값입니다. 보다 시프트 / 삽입. |
||||
|
Make UVs |
이 컨트롤을 사용하면 세 가지 UV 생성 방법을 선택할 수 있습니다. 기본값은 None, 메시와 함께 UV 데이터를 베벨하려는 기존 UV 좌표 내에 새면에 대한 UV를 만듭니다. U 및 V 옵션은 사용자가 선택한 축 (U 또는 V)에서 새로 생성 된 다각형을 사용하여 음의 UV 좌표에 완전히 새로운 UV 데이터 세트를 만듭니다. 이러한 옵션은 형상을 경사면 UV 데이터가 겹치는 결과로 UV 세트에 대해보다 관리하기 쉬운 시작점을 생성 할 때 매우 유용합니다. |
||||
|
Profiles |
|||||
|
다양한 프로파일을 볼 수있는 미니 프리셋 브라우저. 표준과 동일하게 작동 사전 설정 브라우저. |
|||||
관련 비디오
다각형을 두껍게
스퀘어 코너
심지어 짝수
최대 스무딩 각도
도움이되지 않은 죄송합니다
왜 도움이되지 않습니까? (해당되는 모든 것을 체크하세요)
의견을 보내 주셔서 감사합니다.
찾고있는 것을 찾을 수 없거나 워크 플로에 대한 질문이있는 경우 시도해보십시오 파운드리 지원.
학습 내용을 개선 할 수있는 방법에 대한 의견이 있으시면 아래 버튼을 사용하여 설명서 팀에 이메일을 보내십시오.
의견을 보내 주셔서 감사합니다.