曲线衰减
曲线衰减根据用户定义的曲线确定工具对几何的影响。
使用曲线衰减
在使用“曲线衰减”之前,请确保已在“逻辑示意图”视口中进行了以下设置:
• 包含要修改的几何的网格
• 一个或多个单独的网格与您的曲线
• 变形器或网格操作
注意: 有关在原理图中工作的更多信息,请参见示意图视口。
此过程将引导您逐步添加和连接“曲线衰减”,并编辑其渐变以获得所需的结果。
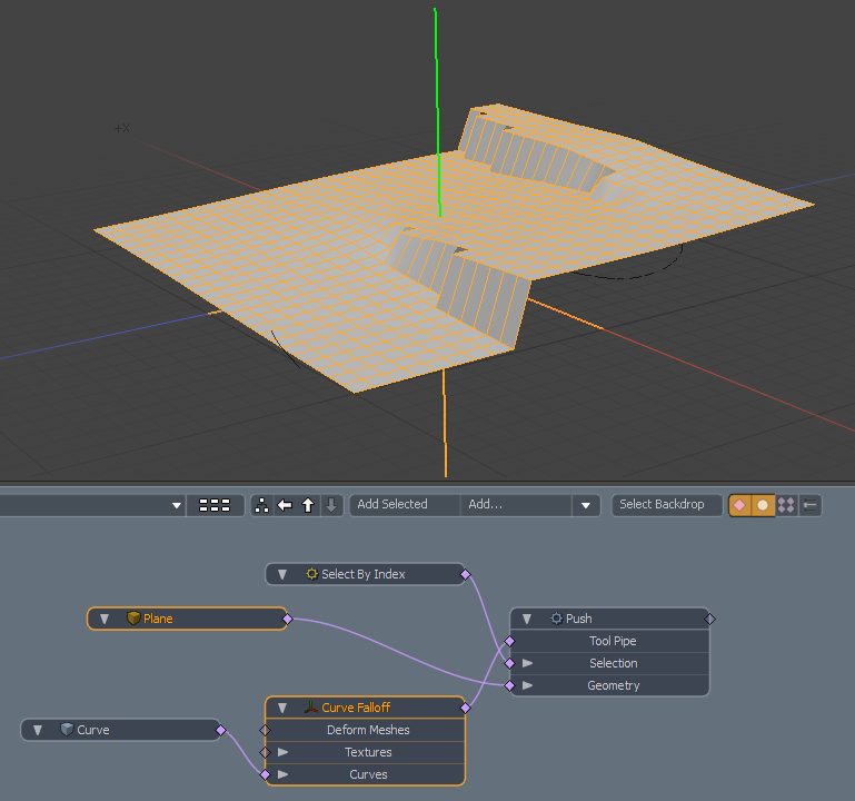
在此示例中,将“推”网格操作应用于平面。
| 1. | 在原理图中,单击Add...,然后在Mesh Operations > Tool Pipe > Falloffs ,双击Curve Falloff。 |
这会将“曲线衰减”节点添加到示意图中。
| 2. | 将包含曲线的网格连接到“曲线衰减”的Curve频道,并连接Curve Falloff变形工具的节点Falloff要么Tool Pipe频道,取决于存在的频道。 |
该工具对几何的影响会沿着曲线衰减。
| 3. | 要指定用于确定曲线权重的梯度,请选择Curve Falloff节点。 |
这将打开工具的Properties右下面板上的标签。
您可以在此处根据长度或距离来编辑衰减的强度。
| 4. | 在下面编辑渐变Falloff Along Length沿曲线更改衰减强度。在下面编辑渐变Falloff By Distance可以根据距指定半径处的曲线的距离来更改衰减的强度。您可以编辑Radius修改距离的值。 |
在此示例中, Distance梯度用于确定衰减权重。
曲线衰减特性
曲线衰减具有以下属性。
|
Falloff Enable |
启用或禁用衰减。 |
|
Curve Index |
如果您的网格层中有多条曲线,这将指定衰减使用哪一条。您可以更改数字以使用其他曲线。 |
|
Invert |
启用后,反转衰减的效果。 |
|
Strength |
控制衰减对目标的最大影响量。的值为50%,即使完全受到衰减影响的区域也只受到一半的影响。 |
|
Deformer Enable |
启用后,您可以将衰减连接到网格并将其用作网格变形器。有关更多信息,请参见应用变形器。 |
|
Gradient |
指定如何Length和Distance混合渐变值。 |
|
Falloff Along Length |
|
|
Length |
确定沿曲线长度的衰减权重。 |
|
Falloff By Distance |
|
|
Radius |
指定半径Distance梯度。 |
|
Distance |
通过特定点到曲线的距离确定衰减的权重Radius。 |