Modo虚幻引擎的桥梁
Modo能够与虚幻引擎进行实时通信,并允许您在之间移动网格,实例,纹理,材质和摄影机Modo和虚幻引擎。
安装Modo桥接插件
从Epic Games Launcher安装
要安装Modo Epic Games Launcher中用于Unreal的Bridge插件:
| 1. | 启动Epic Games Launcher,然后单击Marketplace并搜索Modo Bridge。 |
| 2. | 在Content Detail页上,单击Free按钮下载插件,然后单击Install to Engine以将其自动安装到虚幻引擎。 |
小费: 如果您当前安装了旧版本的Epic Game Launcher,则可以快速更新到最新的虚幻引擎。在运行Epic Games Launcher的情况下,在左侧面板上,单击Library然后点击Add Versions在视图顶部。找到最新版本,然后单击Install。![]()
正在安装Modo桥梁作为项目插件
此过程安装Modo Bridge插件作为项目插件。这意味着该插件仅针对当前项目安装,并且您需要针对要在其中使用的每个新项目再次安装该插件。
| 1. | 复制Plugins\ModoBridge文件夹到Plugins虚幻项目的文件夹:<您的虚幻项目>\Plugins\ |
注意: 如果您没有Plugins文件夹,您需要创建一个。
例如,对于虚幻引擎4.16,路径如下所示:
视窗:
C:\Users\<用户>\Documents\Unreal Projects\MyProject\Plugins\
苹果系统:
/Users/<用户名>/Documents/Unreal Projects/<Your Unreal Project>/Plugins/
注意: 创建Plugins文件夹(如果不存在)。
| 2. | 当您打开虚幻编辑器时,插件会自动加载。 |
注意: 如果未自动加载插件,请在虚幻编辑器中加载项目并启用Edit > Plugins > Modo Bridge Plugin。
注意: 您需要为每个需要它的新项目重新安装该插件。
正在安装Modo桥作为虚幻引擎插件
此过程将安装Modo Bridge插件作为虚幻引擎插件,这意味着一旦安装,该插件将在所有新项目中使用。
注意: 由于模块所使用的依赖性Modo桥,虚幻引擎4中的某些约束可能会阻止插件正常工作。因此,如果此安装不适合您,请安装Modo桥接作为项目插件,如中所述正在安装Modo桥梁作为项目插件。
| 1. | 复制Plugins\ModoBridge文件夹到Plugins虚幻引擎文件的文件夹:<Unreal4安装位置>\Engine\Plugins\ |
例如,对于虚幻引擎4.16,路径如下所示:
视窗:
C:\Program Files\Epic Games\EU_4.16\Engine\Plugins\
苹果系统:
/Users/Shared/Epic Games/UE_4.16/Engine/Plugins/
| 2. | 当您打开虚幻引擎4编辑器时,该插件会自动加载。 |
正在安装Modo材料进口商(可选)
您也可以安装Modo您的虚幻引擎客户端上的Material Importer插件可以传输材料更新。
有关更多信息,请参见安装材料导入器。
注意: 如果未自动加载插件,请在虚幻编辑器中加载项目并启用Edit > plugins > Modo Material Importer Plugin。
编译中Modo从源到虚幻引擎的桥梁
此过程将使用虚幻引擎4为您的操作系统编译插件源并进行安装Modo桥插件作为项目插件或虚幻引擎插件。
使用新的C ++虚幻引擎项目进行编译
| 1. | 创建一个新的C ++项目以编译插件源。 |
| 2. | 从以下位置下载插件包这里并将其提取。 |
| 3. | 复制ModoBridge文件夹到Plugins新的C ++ Unreal项目的文件夹: <Your Unreal Project>\Plugins\ |
注意: 如果您没有Plugins文件夹,您需要创建一个。
例如,对于虚幻引擎4.20,项目插件路径如下所示:
视窗:
C:\Users\<user>\Documents\Unreal Projects\MyProject\Plugins\
苹果系统:
/Users/<username>/Documents/Unreal Projects/<Your Unreal Project>/Plugins/
| 4. | 在您选择的IDE中打开C ++项目,然后开始编译过程。 |
在开始编译过程Windows:
打开C ++ Unreal项目并在Visual Studio 2015或2017主菜单中单击Build > Build Solution。
要在Mac OS上开始编译过程:
打开C ++ Unreal项目,然后在XCode主菜单中单击Product > Build。
| 5. | 编译完成后,复制ModoBridge新的C ++ Unreal项目中的文件夹Plugins文件夹到Plugins虚幻项目的文件夹,或Plugins虚幻引擎的文件夹。复制到Plugins虚幻引擎的文件夹会为所有虚幻项目启用该插件。 |
例如,对于虚幻引擎4.20,路径如下所示:
视窗:
C:\Program Files\Epic Games\EU_4.20\Engine\Plugins\
苹果系统:
/Users/Shared/Epic Games/UE_4.20/Engine/Plugins/
使用虚幻引擎源进行编译
注意: 使用虚幻引擎源进行编译可能需要更长的时间。
| 1. | 按照有关如何操作的说明进行操作从源代码下载并构建虚幻引擎。 |
| 2. | 从以下位置下载插件包这里并将其提取。 |
| 3. | 复制ModoBridge文件夹到Plugins虚幻引擎文件的文件夹: <Unreal4 install location>\Engine\Plugins\ |
例如,对于虚幻引擎4.20,项目插件路径如下所示:
视窗:
C:\Program Files\Epic Games\EU_4.20\Engine\Plugins\
苹果系统:
/Users/Shared/Epic Games/UE_4.20/Engine/Plugins/
| 4. | 在您选择的IDE中打开Unreal Engine C ++项目,然后开始编译过程。 |
在开始编译过程Windows:
打开C ++ Unreal项目并在Visual Studio 2015或2017主菜单中单击Build > Build Solution。
要在Mac OS上开始编译过程:
打开C ++ Unreal项目,然后在XCode主菜单中单击Product > Build。
| 5. | 编译完成后,打开虚幻编辑器以自动加载插件。 |
配置服务器和客户端
这俩Modo服务器和虚幻引擎客户端必须使用相同的端口号和相应的地址才能相互通信。以下主题概述了设置和连接过程。
配置中Modo优先
配置Modo:
| 1. | 发射Modo。 |
| 2. | 请点击Systems > Preferences并扩大Application在左侧面板上。 |
| 3. | 下Foundry Link Settings, 在里面Address字段中,键入TCP服务器IP地址。 |
默认情况下,TCP服务器地址为127.0.0.1。这是用于指向计算机的TCP / IP网络配置的回送Internet协议(IP)地址。
| 4. | 在里面Port字段中,键入TCP连接的端口号。 |
默认情况下, Port号码是12000。
开始之间的通信Modo和虚幻引擎客户端
注意: 您必须在Modo服务器或虚幻引擎客户端上。
| 1. | 发射Modo。 |
| 2. | 在用户界面的右上角,点击Kits,然后点击Modo桥接按钮。 |
这将打开Modo Bridge选项。
注意: 有关每个选项的更多信息,请参见Modo桥。
| 3. | 下Server,点击Start。 |
的Modo桥接服务器已连接到IP地址和端口Preferences并等待传入的客户端连接。
在虚幻客户端上启用通信:
| 1. | 发射Epic Games然后点击Launch Unreal Engine。 |
项目选项卡显示MyProjects。
| 2. | 在左侧面板上,单击Library然后点击MyProject。 |
| 3. | 在虚幻引擎菜单栏中,单击Edit > Project Settings。 |
这将打开Project Settings对话
| 4. | 下Plugins,点击Scene Protocol Bridge Settings然后输入Server , Port和Timeout信息。 |
注意: 所使用的信息Modo服务器将自动显示。
| 5. | 在虚幻引擎编辑器的顶部,单击Modo Bridge然后点击Client Start。 |
虚幻客户端连接到服务器的IP地址和端口。之间的沟通Modo现在,Unity成立了。
使用Modo桥接插件
在两个应用程序中进行的更新, Modo和虚幻引擎客户端使用Push功能。您可以选择单个几何项目或选定的多边形,边或顶点,材质和纹理,以将其转移到其他应用程序。
以下过程提供了工作流程示例。
创建几何体和材料
首先,让我们加载一个包含基本图元和指定材质的示例场景。
| 1. | 启动并打开Model布局。 |
如果没有场景,可以下载我们的示例场景和加载unreal_bridge_example_scene.lxo。
| 2. | 请点击Render >Open Preview (或者按F8),然后单击箭头以渲染场景。 |
这些是我们将用于转移到虚幻引擎客户端的网格物体项目和分配的材料。
从中推场景Modo虚幻引擎客户端
在此过程中,我们将引导您完成转移过程Modo虚幻引擎客户端的几何图形和材质。
注意: 您必须完成以下步骤配置服务器和客户端在执行以下步骤之前。
从中推场景Modo:
| 1. | 在Modo,在右上角单击Kits,然后点击虚幻引擎 |
这将打开Modo桥。
| 2. | 在下面Push类别,启用Meshes,然后点击Push All。 |
| 3. | 打开您的虚幻引擎项目。 |
的Modo几何已添加到场景中。
| 4. | 接下来,通过启用Push > Materials然后点击Push All或选择要更新的材料,然后单击Push > Push Selected。 |
注意: 如果未将材料分配给几何,则会创建空材料,否则,将使用现有材料。
所有转移的资产都存储在虚幻引擎客户端的Content Browser在里面Scene Protocol夹。
小费: 您可以按Camera从Modo如果您想在两个应用程序中都具有相同的视图,请转到Unreal Engine客户端。
如果您将纹理应用于场景中的几何,请启用Push > Textures然后点击Push All。然后找到纹理并将其分配给适当的材料。
将变形的静态网格物体从虚幻推入Modo
在此过程中,我们将引导您完成更改虚幻中的一个网格项的位置并将更新传输回的过程。 Modo。
小费: 您可以使用Modo Material Importer插件以导出虚幻引擎中制作的修改后的材料,然后将其导入Modo。
要从虚幻引擎推送变形的网格物体:
| 1. | 在虚幻引擎编辑器打开并显示您的项目的情况下,在右侧面板上选择Kocka项目。 |
| 2. | 使用视图中的变换手柄将此项移至新位置。 |
的Kocka项目将显示在项目场景中的新位置。
| 3. | 在界面的右上角,点击Save Current。 |
| 4. | 在虚幻引擎编辑器的顶部,单击Modo Bridge然后点击Push Selected。 |
| 5. | 打开你的Modo会话以查看更新。 |
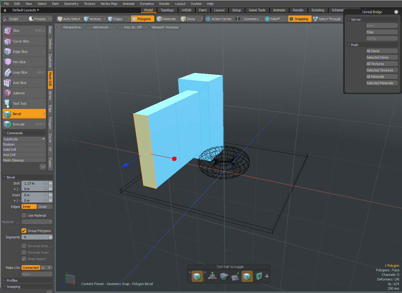
从中推入变换的多边形Modo虚幻
在此过程中,我们将引导您完成转换所选多边形的过程Modo,使用“倒角”工具并将更改传输到虚幻。
小费: 您也可以转换Edges和Vertices在一个Mesh项目在Modo并将您的更改推回虚幻引擎客户端。
从中推送变形的多边形Modo:
| 1. | 在Modo, 而在Model布局,单击Polygons更改您的选择模式。 |
| 2. | 在上选择一个多边形kocka网格项。 |
| 3. | 在左侧面板上的工具栏上,打开Mesh Edit子标签并点击Bevel。 |
| 4. | 单击并按住变换手柄并拖动。 |
选定的多边形被更新。
| 5. | 请点击File > Save。 |
| 6. | 来自Modo Bridge选项,单击Push > All Items。 |
| 7. | 打开虚幻引擎客户端。 |
网格在虚幻引擎客户端中更新。
从中推送UV贴图Modo虚幻
在此过程中,我们将引导您完成从Modo虚幻。
注意: Modo推送到虚幻引擎客户端的网格物体已将自动生成的UV应用于Light Map,它始终会覆盖UV通道1。您可以通过关闭自动生成器来禁用此行为Light Map在虚幻引擎4中
从中推入UV贴图Modo:
| 1. | 在Modo,将您的布局更改为UVEdit。 |
| 2. | 在左侧面板上的工具箱中,打开UV子标签并选择Map > (new)。 |
的Create New Vertex Map Windows显示。
| 3. | 输入您的“顶点贴图”的名称,确保Vertex Map Type设定为UV Map,然后单击OK。 |
小费: 您也可以使用其他Vertex Map Types, 如RGB Map并设置Color值。该数据也可以推送到虚幻引擎客户端。要查看为虚幻中的RGB贴图指定的颜色,请打开StaticMesh中的项目Content Browser > Meshes目录并单击Vert Colors。
| 4. | 上Items标签,在右侧面板上,选择kocka和krofna。 |
| 5. | 在左侧面板上的“工具箱”上,单击Project。 |
| 6. | 请点击File > Save。或者,按Ctrl/Cmd + S。 |
| 7. | 在里面Modo Bridge选项窗口,单击Push >All Items。 |
| 8. | 在页面中打开您的虚幻引擎客户端Content Browser位于视图底部,打开Content >Scene Protocol > Meshes并双击“网格”项目。 |
| 9. | 在预览窗口中,单击UV。 |
将显示UV Map。