使用“网格物体”选项卡

过程建模工具可在Model布局,在Mesh Ops标签。您可以在界面右侧, Item List

该选项卡包含两个列表。你可以找到Item List在最上面Mesh Operations在它下面列出。

注意:  有关的更多信息Item List,请参阅项目清单

网格操作列表

Mesh Operations list包含场景中网格操作的列表。这些可以是诸如立方体或圆柱体之类的图元,也可以是诸如“平滑”或“斜角”工具之类的工具。评估的顺序由网格操作的顺序确定。Modo首先从底部开始评估网格操作,然后在列表中向上进行评估。

您可以通过单击Add Operator按钮上方。这将打开程序预设浏览器,您可以在其中找到按类别组织的各种操作:您可以添加变形器,网格操作和装配。您可以使用比例滑块更改图标的大小。类别标题具有文件夹图标,工具具有其各自的图标。您可以在此菜单中找到传统建模工具的过程版本的子集。

另外,您也可以点击旁边的小箭头Add Operator按钮显示可用项目的下拉菜单。

小费:  您可以固定Preset Browser通过将其拖动到界面中的其他位置,或单击右上角的小圆圈,将其移至您的工作空间。要取消固定,请点击右上角的圆圈。

例如,您可以通过以下方式添加多维数据集:

1.   Mesh Operations清单。
2.   点击Add Operator按钮并导航到Mesh Operations > Create > Primitives

小费:  或者,您可以通过在窗口顶部的搜索栏中键入其名称来搜索所需的网格操作。您可以单击搜索栏左侧的按钮来调整搜索。Search All搜索所有网格操作,并Search View搜索当前可见的操作。

3.   双击Cube面板右侧列表中的网格操作。

多维数据集原语已添加到您的Mesh Operations列出并显示在3D视口中。然后,您可以在Properties下面的面板Mesh Operations清单。

在“网格物体”选项卡中创建项目的实例

您可以通过以下选项中的选定项目快速创建实例Mesh Ops标签。该实例仅与所选项目相关。结果是所选项目的重复,只是对原始项目的引用。实例可以在项目级别进行转换,并可以使用项目级别的蒙版将其自己的材质和纹理应用于它们。但是,由于它们是从原始Item派生所有信息的,因此无法在实例级别进行编辑。优点是,对原始物料所做的所有物料更改都会传播到其实例。

您可以在Mesh Ops标签。

小费:  您也可以使用Ctrl/Cmd +Shift在实例中创建实例的键网格操作列表并在图形编辑器

要创建实例:

1.   在里面Mesh Ops标签,按Ctrl/Cmd +Shift,点击一个项目,然后将该项目拖到Mesh Ops树。

创建一个实例,并在其中显示属性。 Properties

网格操作输入

将网格操作添加到列表后,可以向其添加其他操作以修改其行为。您可以添加的项目取决于网格操作的类型。最常见的输入是“工具管道”和“选择”。例如,“多维数据集”图元仅具有“工具管道”输入,而“多边形斜角”也具有“选择”输入。另一方面,“曲线重建”工具需要“曲线”输入。

您可以通过单击网格操作前面的小箭头来显示网格操作的输入。 Mesh Operations清单。

下图显示了“多边形倒角”的“选择”和“工具管道”输入。

点击(Add Selection)使您可以添加选择操作。有关程序选择的更多信息,请参见程序选择

点击(Add Tool Pipe)打开预设浏览器,您可以在其中选择网格操作修改器以添加到场景中。

面板分为两类:已经添加到场景中的项目可以在Existing类别,而可用和兼容的项目在New。一旦您在下面添加任何项目New出现在您的场景中Existing。要将项目添加到列表中,请在列表中双击它。

修改器出现在所选网格操作的“工具管道”中。通过将鼠标悬停在字段的右侧,将显示两个附加控件:

点击x图标从列表中删除该项目。点击箭头可打开Add面板,然后可以将现有修改器更改为其他修改器。

注意:  Modo当您尝试将工具或网格操作添加到其自己的输入时,将显示“修饰符依赖关系循环警告”。

重影,单个项目视图,过滤

在列表的右上角,您可以找到四个按钮来控制Mesh Operations列表显示信息。

重影

在“网格”中选择基本网格时,将自动激活重影。 Items 清单。或者,单击“重影”视图按钮启用重影。在重影视图中,当您选择网格操作时, Modo评估并显示该列表直至执行该操作,并在顶部显示整个列表的幻影视图。默认情况下,网格显示为蓝色阴影,但是您可以在其中自定义幻影视图的外观System > Preferences > Defaults > Procedural Modeling > Ghosted Mesh Drawing

另外,在ItemList,右键单击网格并选择Edit Base Mesh从弹出的上下文菜单中。使用此命令可以快速编辑基础网格。

注意:  有关重影网格属性的更多信息,请参见程序建模

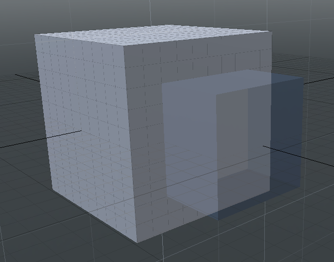
下图显示了具有“多边形倒角”操作的多维数据集。在中选择多维数据集Mesh Operations在启用了重影的列表中,多边形斜角显示为蓝色阴影。

Modo还可以让您完全隐藏未评估的零件。您可以通过单击“隐藏”来执行此操作按钮,或者您可以设置Drawing StyleHide在里面Procedural Modeling偏好。

独奏模式

默认情况下,您正在查看Mesh Operations单项视图中列出。这意味着列表中仅显示应用于所选网格层的变形器和网格操作。您可以通过单击“单个项目”视图来切换此视图按钮。

启用独奏模式

独奏模式已禁用

筛选

如果有很长的项目列表,则可以通过单击“筛选器”来搜索它们按钮。单击按钮将显示一个搜索栏,您可以在其中键入所需操作的名称。

程序网格操作属性

程序网格操作也有一个Properties面板,但与传统工具属性相反,它们位于界面的右下角, Mesh Operations清单。

要显示操作的属性,请在Mesh Operations清单。

下图显示了Properties多边形斜面的面板:

在这里,您可以手动编辑操作的属性,并在3D视口中查看更新的结果。