UsdInheritSet
This node allows you to inherit the hierarchy and properties from one source prim to other prims. If you make updates to the source prim, all the prims inheriting from it will automatically reflect those updates. This is particularly useful when dealing with multiple instances of a prim, as it ensures that you only need to make updates once, and those changes will be applied to all instances.
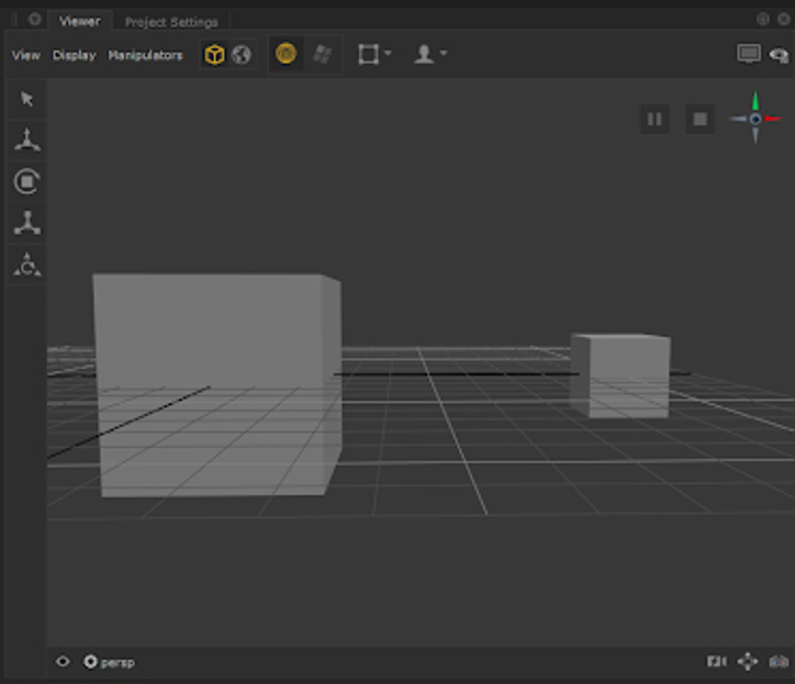
For example, imagine you have two cubes, cube1, and cube2, which you've created using two UsdPrimCreates. Cube1 is larger than cube2.
To make cube2 inherit the properties of cube1:
-
Create a UsdInheritSet and open the Parameters tab
-
Set primPaths to /cube2
-
Set the inheritPath to /cube1
-
In this case, listPosition can be set to either its default prepend or append since the order doesn't affect the cube inheriting another cube's size. This setting becomes more important when there are multiple items on the list.

Cube 2 now inherits the properties of cube 1.
Input
|
Connection Type |
Connection Name |
Function |
| Input | in | The incoming scene graph data that the node will operate on or modify. |
Controls
|
Control (UI) |
Default Value |
Function |
| primPaths | n/a | Specify the locations of the prims where you want to add an inheritance, such as /geo. The inheritance is set on each specified prim. |
| inheritPath | n/a | Specify the location of the prim you wish to inherit from. |
| listPosition | prepend |
Specifies how Inherits are added to the scene. Options are:
For more information, refer to the USD Glossary under List Editing. |