가장자리 경사
신청할 때 Edge Bevel선택한 모서리가 균일하고 지정된 너비의 쿼드 스트립으로 넓어집니다. 새 다각형은 원래 가장자리를 중심으로하고 양쪽에있는 두 다각형의 평균 법선을 사용합니다. 주변 다각형은 동일한 평면에 그대로 유지되며 영향을받는 가장자리에서 축소됩니다.
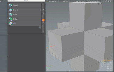
직접 모델링의 경우 Edge Bevel 도구는 모델링 도구 상자에서 사용할 수 있습니다. 를 엽니 다 Edge 탭을 클릭 Bevel. 그만큼 Edge Bevel 이 도구는 Mesh Operations 명부. 를 엽니 다 Mesh Ops 탭을 클릭하십시오 Add Operator을 선택하고 Mesh Operations > Edge > Edge Bevel.
가장자리 경사 옵션
다이렉트 모델링 및 절차 적 메시 작업 툴에서 다음 옵션을 사용할 수 있습니다.
|
Edge Bevel |
||||||||
|---|---|---|---|---|---|---|---|---|
|
Enable |
다각형 경사 도구를 활성화하거나 비활성화합니다. 노트 : 이 옵션은 절차 적 모서리 경사 도구에서만 사용할 수 있습니다. |
|||||||
|
Use World Transform |
장면의 모든 객체에 공통 인 원점을 기준으로 정점이 정의되는 모형 공간에서 월드 공간까지의 좌표를 설정합니다. 노트 : 이 옵션은 절차 적 모서리 경사 도구에서만 사용할 수 있습니다. |
|||||||
|
Mode |
다음 중 하나를 선택하십시오 Inset 또는 Width. Inset 원래 비 경사 모서리에서 떨어진 거리를 결정합니다. Width 새 베벨의 실제 너비를 결정합니다 (해당하는 경우 라운딩을 적용하기 전에). |
|||||||
|
Value |
에 따라 경사 값을 거리 값으로 제어합니다. Mode 선택된. |
|||||||
|
재료 사용 |
활성화하면 기존 재질을 선택하여 새로 생성 된 모든 형상에 적용 할 수 있습니다. 비활성화하면 공구가 인접 재료를 사용합니다. |
|||||||
| Material Name | 언제 Use Material 이 드롭 다운에서 사용할 재료를 선택할 수 있습니다. | |||||||
|
Round Level |
이 값을 사용하면 도구가 생성 된 원래 쌍 사이에 추가 모서리를 만들 수 있습니다. 각각의 새로운 모서리는 가장 바깥 쪽 모서리 사이에 반올림 효과를 생성하는 방식으로 배치됩니다. |
|||||||
|
Sharp Corner |
세 개 이상의 다각형이 공유하는 모서리의 경우 Modo 다각형을 쌍으로 그룹화하고 각 쌍 사이에 새면을 만들어 쌍의 일부가 아닌 다각형을 무시합니다. 3 개 이상의 모서리 사이의 접합부에는 돌출로 생성 된 간격을 연결하기 위해 추가 다각형이 삽입됩니다. 가장자리의 맨 끝에도 추가 다각형이 삽입되어 가장자리가 비스듬한 모양을 유지합니다. |
|||||||
|
||||||||
|
Edge Shape |
세 가지 옵션을 사용하여 경 사진 모서리의 모양을 결정합니다. |
|||||||
|
||||||||
| Mitering Offset |
와 Edge Shape 로 설정 Round, Mitering Offset 옵션은 연결 다각형에서 아티팩트를 매끄럽게하기 위해 외부 모서리 옆에 여분의 동일 평면 다각형을 만듭니다. 아래 이미지를 클릭하여 애니메이션을보십시오. |
|||||||
|
Maintain Co-Planar Edges |
거친 모양에서 깎은 다각형을 자세히 묘사 할 때 동일 평면 모서리 오류를 수정합니다. 이 옵션을 활성화하면 선택되지 않은 동일 평면 모서리가 다음 선택되지 않은 날카로운 모서리와 병합되어 고른 표면을 만듭니다. 아래 이미지를 클릭하여 애니메이션을보십시오. |
|||||||
| Depth |
이 값은 경 사진 모서리의 진원도를 조정합니다. 라운드 베벨의 기본값은 100 %입니다. 0 %는 둥근 위치를 평평하게 만들고 -100 %는 음의 반경을 생성합니다. 다음 예제는 다양한 Depth 와 값 Round Level 의 2.
|
|||||||
관련 비디오
연쇄 상쇄
동일 평면 모서리 유지
절차상의 엣지 베벨
Modo Procedural Edge Bevel 메쉬 작업을 Mesh Operations 명부. 에서 Model 레이아웃의 아래쪽 절반에서 스택을 찾을 수 있습니다. Mesh Ops 인터페이스의 오른쪽에있는 탭.
노트 : 사용 방법에 대한 정보는 Mesh Ops 탭, 참조 메시 운영 탭 사용.
클릭하여 도구를 추가 할 수 있습니다 Add Operator 위의 버튼 Mesh Operations 명부. 아래에 Mesh Operations > Edge, 더블 클릭 Edge Bevel.
경사 작업을 추가하기 전에 선택하여 경사를 선택에 적용 할 수 있습니다. 이것은 추가 Select by Index ~로 Selection 경사의 입력. 추가 한 후에는 Properties 에 대한 패널 Select by Index. 자세한 내용은 절차 적 선택.
앞에있는 작은 화살표를 클릭하여 Edge Bevel 항목을 목록에서 확장 할 수 있습니다. 이것은 조작이 사용하는 입력을 나타냅니다. Edge Bevel에는 다음 입력이 필요합니다.
• Selection -경사지게 할 가장자리를 선택할 수 있습니다.
• Tool Pipe -작업에 폴 오프 및 하위 도구를 추가 할 수 있습니다.
팁: 모델링 워크 플로우를 개선하려면 절차 적 모델링을 사용하십시오. Delete 조작. 자세한 내용은 편집 명령-삭제 / 제거. 당신은 또한 사용할 수 있습니다 Select by Previous Operation 메시 조작. 자세한 내용은 절차 적 선택
도움이되지 않은 죄송합니다
왜 도움이되지 않습니까? (해당되는 모든 것을 체크하세요)
의견을 보내 주셔서 감사합니다.
찾고있는 것을 찾을 수 없거나 워크 플로에 대한 질문이있는 경우 시도해보십시오 파운드리 지원.
학습 내용을 개선 할 수있는 방법에 대한 의견이 있으시면 아래 버튼을 사용하여 설명서 팀에 이메일을 보내십시오.
의견을 보내 주셔서 감사합니다.